來源:壹芯微 發布日期
2019-06-20 瀏覽:-壹芯微作為國內專業生產二三極管的生產廠家,生產技術已經是非常的成熟,進口的測試儀器,可以很好的幫組到客戶朋友穩定好品質,也有專業的工程師在把控穩定質量,協助客戶朋友解決一直客戶自身解決不了的問題,每天會分享一些知識或者客戶的一些問題,今天我們分享的是,場效應管功放原理圖詳解與注意事項,請看下方
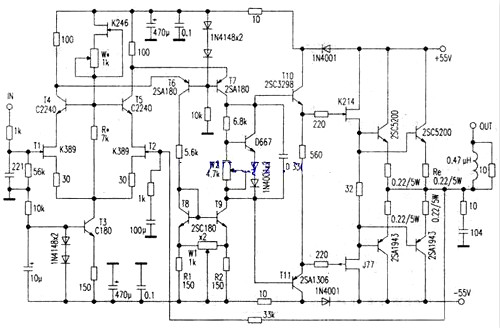
本電路力原理圖如圖所示,場效應管T1、T2組成差分輸入,并且分別和T4、T5構成了沃爾曼電路,使本級具有很好的線性并能有效地消弭“厄雷效應”(晶體管Vce的變化惹起結電容的變化).輸入管靜態電流取為1.5mA以保證足夠的動態,T3為輸入級恒流源。
電壓放大級(T6、T7)采用了共基極電路,這種電路多用于寬頻帶放大器,其電流放大倍數略小于1,但電壓增益并不比共發射極低,并具有極好的高頻特性,本級靜態電流取為5-6mA,T8、T9是它的鏡像負載。由于電壓放大級的輸出阻抗較高,故T10、T11作為緩沖級中止阻抗匹配。推進級采用了著名的K214、J77,并且工作在較大電流狀態(40mA以上)。
功率管運用了兩對音色暖和的場效管2SC5200、2SAl943作并聯輸出。

本功放調整如下:通電之前,先把W2調到最大,以維護功率管。接上電源,首先測功率管射極電阻Re,若電壓為0伏,即可從前往后逐級調整。調理W*,使R*兩端電壓為7V。后丈量T6負載電阻R3電壓應在28V左右。接下來認真調理W2,使輸出管射極電阻Re開端有較小壓降,同時微調W1,使輸出端對地電壓為0V。
再調W2,使Re兩端電壓增至25mV,這樣末級靜態電流可達110mA。注意散熱片一定要用足量的優質正品,使管身和散熱片基本處于同一溫度。最后再中止一次輸出端電位的調整。經老化30分鐘后,即可接揚聲器中止試聽。經過演奏蔡琴、雨果等不同作風的碟子,覺得本機音質地道、中性,出力很直爽。
場效應管的運用留意事項
(1)為了安全運用場效應管,在線路的設計中不能超越管的耗散功率,最大漏源電壓、最大柵源電壓和最大電流等參數的極限值。
(2)各類型場效應管在運用時,都要嚴厲按懇求的偏置接人電路中,要遵守場效應管偏置的極性。如結型場效應管柵源漏之間是PN結,N溝道管柵極不能加正偏壓;P溝道管柵極不能加負偏壓,等等。
(3)MOS場效應管由于輸人阻抗極高,所以在運輸、貯藏中必需將引出腳短路,要用金屬屏蔽包裝,以防止外來感應電勢將柵極擊穿。特別要留意,不能將MOS場效應管放人塑料盒子內,保管時最好放在金屬盒內,同時也要留意管的防潮。
(4)為了防止場效應管柵極感應擊穿,懇求一切測試儀器、工作臺、電烙鐵、線路本身都必需有良好的接地;管腳在焊接時,先焊源極;在連入電路之前,管的全部引線端堅持互相短接狀態,焊接完后才把短接材料去掉;從元器件架上取下管時,應以恰當的方式確保人體接地如采用接地環等;當然,假設能采用先進的氣熱型電烙鐵,焊接場效應管是比較便當的,并且確保安全;在未關斷電源時,絕對不可以把管插人電路或從電路中拔出。以上安全措施在運用場效應管時必需留意。
(5)在安裝場效應管時,留意安裝的位置要盡量避免靠近發熱元件;為了防管件振動,有必要將管殼體緊固起來;管腳引線在彎曲時,應當大于根部尺寸5毫米處中止,以防止彎斷管腳和惹起漏氣等。關于功率型場效應管,要有良好的散熱條件。由于功率型場效應管在高負荷條件下運用,必需設計足夠的散熱器,確保殼體溫度不超越額定值,使器件長期穩定可靠地工作。
總之,確保場效應管安全運用,要留意的事項是多種多樣,采取的安全措施也是各種各樣,寬廣的專業技術人員,特別是寬廣的電子愛好者,都要根據自己的理論情況動身,采取真實可行的辦法,安全有效地用好場效應管。
壹芯微科技針對二三極管作出了良好的性能測試,應用各大領域,如果您有遇到什么需要幫助解決的,可以點擊右邊的工程師,或者點擊銷售經理給您精準的報價以及產品介紹
工廠地址:安徽省六安市金寨產業園區
深圳辦事處地址:深圳市福田區寶華大廈A1428
中山辦事處地址:中山市古鎮長安燈飾配件城C棟11卡
杭州辦事處:杭州市西湖區文三西路118號杭州電子商務大廈6層B座
電話:13534146615
企業QQ:2881579535

深圳市壹芯微科技有限公司 版權所有 | 備案號:粵ICP備2020121154號