來源:壹芯微 發布日期
2020-07-30 瀏覽:-電容自舉電路圖解
自舉電容的核心原理是:電容兩端電壓不能突變。
從這句話中,我們可以獲取到兩個關鍵字:兩端電壓、不能突變。
兩端電壓指的是電容一邊相對另一邊的電壓,我們知道電壓本身就是個參考值(一般認定參考GND,認定GND點平為0V)。
不能突變則指電容兩端電壓變化時,必然需要1個大于0s的時間。根據電容的公式I=C*dU/dt,得知,dU/dt=I/C,故電容兩端電壓從0升到VDD時,取決于電流和電容的比值。容值一定時,電流越大,電壓上升的越快。電流一定時,容值越小,電壓上升的越快。
簡單的自舉電容模型?
假如,只有個6V的電源,但是我們想輸出12V的電壓,相對簡單的方法就是應用自舉電路,如下圖中的電路,(認為器件均為理想模型),二極管D1和電容C1就構建了自舉電路。

1.A狀態為默認狀態,此時開關A閉合,開關B斷開,Q1導通,C1負極與地導通,電流從電源VDD出發,通過D1,經過C1,經過Q1,再流回電源VDD。達到穩態后,電容上端對地電壓為6V,下端對地電壓為0V。
2.當開關B閉合,開關A斷開,Q1截止,電容下端電壓與電源正極直連,此時電容下端對地電壓等于電源正極對地電壓,為6V。由于電容兩端電壓不能突變,電容上端相對電容下端,電壓為6V,電容下端相對地,電壓為6V。所以電容下端相對地,電壓成了12V。由于D1的反向截止作用,使得電容上端對地電壓可以保持在12V。
實際的模型中,由于反向二極管和MOS管均存在微弱的漏電,自舉電路需要不斷切換狀態來對自舉電容充放電,來保證電壓被長時間抬起來。且自舉電路的供電能力取決于自舉電容的大小。
自舉電路的經典應用
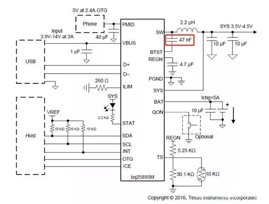
在很多Buck或者Boost電源芯片的手冊中,我們都能看到自舉電容的應用。我們打開TI廠家的BQ25895充電芯片(內含Buck)的器件手冊,如下,紅色框框中47nF電容即為自舉電容。

繼續往后看,打開BQ25895的內部框圖,就可以看到芯片內部的自舉電路設計。如圖中,假設VBUS為5V,VREGN為電源輸出,輸出電壓小于5V,Q2和Q3導通條件為VGS > 4V。
首先你要明白,高電壓很容易產生低電壓(比如電阻分壓),但是低電壓產生高電壓就需要額外的措施。所以下圖中,5V的VBUS輸入可以很容易產生低于5V的VREGN輸出。
那么在下圖中,我們可以看到,對于Q3而言,S極接地,G極電壓直接由VREGN驅動,VREGN可以輕易產生小于5V的電壓在Q3的G極和S極,所以Q3很容易導通。
而對于Q2而言,由于S極未接地,若要保證Q2導通,則要求Q2的G極電壓必須比S極電壓高4V,才能滿足Q2 VGS>4V的條件。若S極電壓為0V,VREGN可以輕松導通。若S極為5V,則G極電壓必須為9V,而VREGN最大不超過5V,怎么辦呢?

自舉電路的作用就彰顯出來了。
還是如上圖,首先VREGN產生小于5V的電壓,讓Q3導通,同時VREGN通過二極管D,自舉電容C,以及導通的Q3構成對地回路,電容C開始充電,充電完成后,電容兩端電壓幾乎等于VREGN(忽略二極管D的導通壓降),由于電容C并聯在Q2的G極和S極上,對于Q2來講,VGS兩端電壓同樣可以達到VREGN,從而使得Q2可以導通。
壹芯微科技針對二三極管,MOS管作出了良好的性能測試,應用各大領域,如果您有遇到什么需要幫助解決的,可以點擊右邊的工程師,或者點擊銷售經理給您精準的報價以及產品介紹
工廠地址:安徽省六安市金寨產業園區
深圳辦事處地址:深圳市福田區寶華大廈A1428
中山辦事處地址:中山市古鎮長安燈飾配件城C棟11卡
杭州辦事處:杭州市西湖區文三西路118號杭州電子商務大廈6層B座
電話:13534146615
企業QQ:2881579535

深圳市壹芯微科技有限公司 版權所有 | 備案號:粵ICP備2020121154號