來源:壹芯微 發布日期
2020-05-13 瀏覽:-LED球泡燈參考設計資料
LED球泡燈內部光源采用LED芯片,是取代白熾燈泡的常用光源,具備節能、環保、發光效率高、使用壽命長、無頻閃等優點。由于市場需求量大,LED球泡燈生產廠家眾多,以下介紹一款BOM清單簡單的高性能LED球泡燈設計方案。
LED球泡燈由7個部件所組成:玻璃罩、基座、導熱座、散熱器、燈頭、驅動電源、燈珠。其中,其中,最上面是玻璃罩,一般罩子是卡在基座上,基座上面有個固定孔,基座連接導熱座,導熱座連接散熱器,燈頭上連接著驅動電源,用來控制發光的LED燈珠。

LED球泡燈參考方案
一個球泡中,成本最高的是驅動電源,其設計決定了整燈的質量和使用壽命。一般來說,燈珠是不會壞的,最先出現故障的都是驅動系統。這樣,LED球泡燈的驅動控制板成了整個燈具的關鍵。
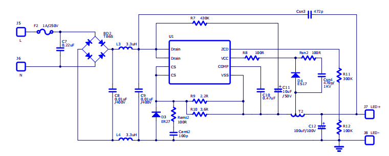
臺灣MCU廠家Holtek推出了一款E27 LED球泡燈方案,該MCU芯片集成了一個500V高壓大功率MOS管,并帶有PFC電路。該方案提供了多種保護功能,包括VCC欠壓鎖定(UVLO)、過電流保護(OCP)、輸出LED串開路、短路保護,以及VCC過電壓保護(OVP)等。

LED球泡燈PCB布線方案
其中,HT7L48XX芯片采用8-pin SOP封裝,為方案在成本和PCB占空等方面提供了很大優勢。與同等功率的競爭方案相比,該方案使用零件少,BOM清單只有25個電子元器件,除了HT7L48XX外,還包括一個整流橋堆,2個二極管,9個電容器,以及電阻器和開關的等。
該方案適用性強,符合市場追求輕巧時尚的需求,能更有效達到節能省電的效果,非常適合居家照明和裝潢用途。
壹芯微科技針對二三極管,MOS管作出了良好的性能測試,應用各大領域,如果您有遇到什么需要幫助解決的,可以點擊右邊的工程師,或者點擊銷售經理給您精準的報價以及產品介紹
工廠地址:安徽省六安市金寨產業園區
深圳辦事處地址:深圳市福田區寶華大廈A1428
中山辦事處地址:中山市古鎮長安燈飾配件城C棟11卡
杭州辦事處:杭州市西湖區文三西路118號杭州電子商務大廈6層B座
電話:13534146615
企業QQ:2881579535

深圳市壹芯微科技有限公司 版權所有 | 備案號:粵ICP備2020121154號