來源:壹芯微 發布日期
2020-07-16 瀏覽:-用光耦合器驅動達林頓晶體管圖解
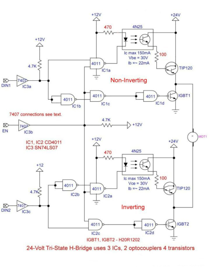
在本系列中,我已經說明了許多電路組合。在上面的示意圖中,我將TIP120達林頓功率晶體管用于高端(Vcc)開關。
這樣做是因為很難在p溝道MOSFET上找到高電流,低電阻。我嘗試使用的2個p溝道MOSFET IRF9540和IRF6930過熱并且掉了很多電壓。它們設計用于高壓,低電流,高頻開關。兩者的抵抗力都很高。
MOSFET的源極柵極電壓(Vgs)低,通常限制為20伏。這意味著如果沒有完整的電路返工,我將無法使用24伏,36伏或48伏電動機。
注意:在此示例中,電機電壓必須與12伏邏輯電壓分開。

先進光半導體-光耦繼電器
TIP120在60伏時的額定值為5安。當基極電流為20-30mA時,增益達到1000+。 4N25型光耦合器很容易提供這一點。 Rb為100歐姆。
跨集電極-發射極測量的飽和電壓在3.6A時為2.1V。
請參見使用TIP120和TIP125功率達林頓晶體管的教程。
光耦合器不僅為更高的+ Vcc提供電壓隔離,而且可以產生比我在此使用的CMOS邏輯更大的驅動電流。
MJE10005提供更大的電流能力,并在更高的電壓下工作。但是當驅動器的基本電流為400mA至2A時,我所知道的任何光耦合器都無法提供。
因此,我使用了光電耦合器可以驅動的TIP41A晶體管,然后用它來驅動MJE10005。

壹芯微科技針對二三極管,MOS管作出了良好的性能測試,應用各大領域,如果您有遇到什么需要幫助解決的,可以點擊右邊的工程師,或者點擊銷售經理給您精準的報價以及產品介紹
工廠地址:安徽省六安市金寨產業園區
深圳辦事處地址:深圳市福田區寶華大廈A1428
中山辦事處地址:中山市古鎮長安燈飾配件城C棟11卡
杭州辦事處:杭州市西湖區文三西路118號杭州電子商務大廈6層B座
電話:13534146615
企業QQ:2881579535

深圳市壹芯微科技有限公司 版權所有 | 備案號:粵ICP備2020121154號