來源:壹芯微 發布日期
2023-02-13 瀏覽:-一個帶有外部調整管的 5V 線性穩壓器(為負載電流提供額外的并行路徑)可提供兩倍的輸出電流 (150mA 至 300mA),同時保持 5V 調節。
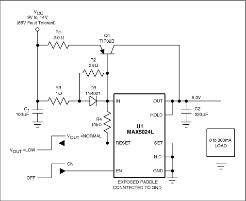
在圖 1 中,5V 線性穩壓器 (U1) 在單獨工作時可提供高達 150mA 的負載電流。該電路采用所示的外部調整管(Q1)工作,保持5V穩壓,同時提供超過300mA的電流。
圖1.一個外部調整管 (Q1) 的輸出電流能力是該 5V 線性穩壓器 (U1) 的兩倍以上。
該電路接受 9V 至 14V 范圍內的正常工作電壓,并在 5V 時提供高達 300mA 的負載電流。得益于 IC 的高輸入電壓額定值和內部熱保護,它可承受高達 65V 的輸入瞬變。寬輸入電壓范圍(6.5V至65V)和-40°C至+125°C溫度范圍使該電路適合12V和48V汽車應用。
外部調整管通過創建從輸入到輸出的額外路徑來增加可用負載電流。本例中的路徑設計用于額外的150mA電流,但您可以通過替換電路中的其他元件來獲得更大的輸出電流。要了解外部晶體管如何允許更大的負載電流,請想象沒有輸出電流的電路。在這種情況下,IN和Q1發射極的電壓大約等于V抄送.Q1的基極-發射極電壓為零,晶體管關斷。
當負載電流從零緩慢增加到300mA時,電流開始從V流過U1抄送至 OUT,導致 R3 和 D3 兩端出現壓降。R1和V上出現相同的壓降是的 Q1。V是隨著負載電流的增加而增加。作為 V是接近Q1的閾值時,晶體管逐漸導通,并允許電流從輸入流向負載。Q1的V是室溫下的閾值約為0.7V,在較高溫度下降至約0.3V。
選擇所示晶體管 (TIP32B) 是因為其功耗能力和高集電極至發射極電壓 (-80V)。TO-220 封裝允許幾瓦的功耗,-80V 集電極至發射極電壓允許在輸入電壓高達 65V 的應用中工作(使用 U1)。如圖2-3所示,該電路在存在負載和線路瞬變的情況下保持穩定。
圖2.圖1電路的負載瞬變(頂部跡線)。
圖3.圖1電路的線路瞬變(頂部跡線)。
壹芯微科技專注于“二,三極管、MOS(場效應管)、橋堆”研發、生產與銷售,20年行業經驗,擁有先進全自動化雙軌封裝生產線、高速檢測設備等,研發技術、芯片源自臺灣,專業生產流程管理及工程團隊,保障所生產每一批物料質量穩定和更長久的使用壽命,實現高度自動化生產,大幅降低人工成本,促進更好的性價比優勢!選擇壹芯微,還可為客戶提供參數選型替代,送樣測試,技術支持,售后服務等,如需了解更多詳情或最新報價,歡迎咨詢官網在線客服!
手機號/微信:13534146615
QQ:2881579535
工廠地址:安徽省六安市金寨產業園區
深圳辦事處地址:深圳市福田區寶華大廈A1428
中山辦事處地址:中山市古鎮長安燈飾配件城C棟11卡
杭州辦事處:杭州市西湖區文三西路118號杭州電子商務大廈6層B座
電話:13534146615
企業QQ:2881579535

深圳市壹芯微科技有限公司 版權所有 | 備案號:粵ICP備2020121154號