來源:壹芯微 發布日期
2024-01-15 瀏覽:-ESD是如何做保護的
在電路設計時,一般都是需要考慮ESD防護電路的設計的,否則就會非常容易導致電子產品輕易的就被電磁,靜電等干擾損壞。
通常設計電路時都會考慮到使用ESD保護元器件來作為基本的工具,但是怎么放,放哪里,放多少個就不是所有人都清楚了,或者有一個非常清晰的概念。
ESD保護電路主要的作用就是減少電壓和電流,只要成功的減少了,大部分的IC它自己內部的ESD保護就可以起到剩下要解決的ESD問題。
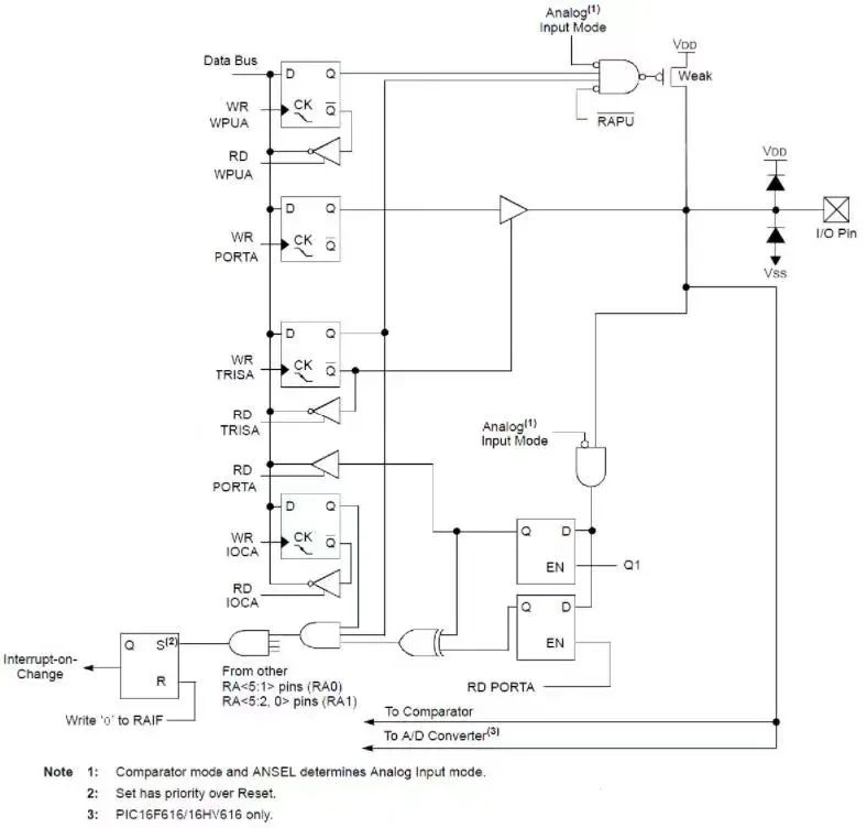
比如說下圖中的一個普通的PIC16控制器,這里顯示的是PIC16F616的內部框圖,可以看到它的I/O Pin的引腳左側有兩個二極管,它就是內部ESD保護電路。
在ESD作用期間,IC內部的ESD保護可能會達到一個非常高的電壓(比如說300V),這個時候如果沒有外部ESD保護的話,就會使得芯片IC內部的保護過載并導致損壞設備,所以如果在關鍵電路上加上了外部ESD保護,就可以起到保護電路的作用,減少電路板設備損壞的風險。
那ESD要如何去進行保護工作呢?這個可以根據實際情況進行相應的調整。
加串聯電阻
簡單的串聯一個電阻到整個ESD保護電路中,可以用于減緩信號的上升時間,并且也能起到改善電路的EMI和SI問題。
不過電阻的阻值選擇需要根據實際的IO引腳上的信號允許電流進行選擇,不能太大而使得信號受到影響。
引腳到地下拉一個電容
串聯一個電容,可以有效的降低相關電路峰值電壓,電容越大,提供的保護作用就越大,不過有個例外需要注意,就是低ESR(串聯電阻)大陶瓷電容可能會產生振鈴(信號發生反射和疊加,使得信號出現振蕩波形)。
并且引腳到地串聯一個電容,不是適用于所有的情況的,比如不可以把這種方法用于通信或者高速信號,因為電容的加入會使得整體的負載增加,進而對高速信號產生影響。
加入TVS二極管
這是ESD靜電保護中用的最多的方法,作用和齊納二極管(穩壓二極管)基本上相同,并且傳遞速率更快,浪涌額定值更高。
同樣的,可以在設計ESD保護電路的時候可以給TVS二極管加上串聯電阻,可以達到降低電流并保護TVS二極管的目的。
壹芯微科技專注于“二,三極管、MOS(場效應管)、橋堆”研發、生產與銷售,21年行業經驗,擁有先進全自動化雙軌封裝生產線、高速檢測設備等,研發技術、芯片源自臺灣,專業生產流程管理及工程團隊,保障所生產每一批物料質量穩定和更長久的使用壽命,實現高度自動化生產,大幅降低人工成本,促進更好的性價比優勢!選擇壹芯微,還可為客戶提供參數選型替代,送樣測試,技術支持,售后服務等,如需了解更多詳情或最新報價,歡迎咨詢官網在線客服!
手機號/微信:13534146615
QQ:2881579535
工廠地址:安徽省六安市金寨產業園區
深圳辦事處地址:深圳市福田區寶華大廈A1428
中山辦事處地址:中山市古鎮長安燈飾配件城C棟11卡
杭州辦事處:杭州市西湖區文三西路118號杭州電子商務大廈6層B座
電話:13534146615
企業QQ:2881579535

深圳市壹芯微科技有限公司 版權所有 | 備案號:粵ICP備2020121154號