來源:壹芯微 發布日期
2023-07-05 瀏覽:-開關電源的環路分析測試原理解析
開關電源具有非常高的轉換效率,已經成為了電源的主流產品。與此同時,環路分析測試作為其重要的測試方法也越來越被大家所使用。本文將深入介紹該測試方法的原理和應用。
環路測試
開關電源是一種典型的反饋控制系統,其有響應速度和穩定性兩個重要的指標。響應速度就是當負載變化或者輸入電壓變化時,電源能迅速做出調整的速度。因為開關電源的負載多數情況下都是數字IC,其電流會隨著邏輯功能的變化而變化,比如FPGA在進行配置時,電流會增大一倍以上。而開關電源的輸入電壓也會有一定程度的波動。為了保證電源穩定輸出,不產生跌落或者過沖,就要求電源必須迅速做出調整,使得最終輸出的電壓沒有變化。而電源的響應速度就決定了電源的調整速度。
由于電源加入了反饋系統,就可能發生震蕩。如果電源系統的參數沒有設置好,就會產生震蕩,結果就是電壓上會被疊加一個固定頻率的波動。導致電源不穩定。
開關電源如下圖所示:
圖1 開關電源調試
從開關電源的框圖中可以看出,該系統是通過一個反饋電路,將最終輸出的變化反饋給比例電路,經過比例電路的等比例衰減,輸入到誤差放大器中。而后誤差放大器通過比較該信號和內部參考信號的差異,來驅動后級脈寬調制器等一系列的輸出環節,最終與干擾信號相互抵消,從而保證電源的穩定。
那應該如何測量出電源的響應速度和穩定性呢,在早期的調試中,大家會使用一個可變的電子負載來進行測試,但是由于現在的電子負載的變化頻率遠遠低于開關電源的開關頻率,該方法逐漸的不被大家所使用。目前比較常見的測試方式就是環路測試法。環路測試法就是向反饋回路中注入一個個單一頻率的正弦波序列信號,然后根據電源系統的輸出情況來判斷其對各個頻率干擾的調整能力。其環路響應的Gain越高,就說明電源對該頻段的抗干擾能力越強。
環路測試框圖如下所示:
圖2 環路測試框圖
從上圖可以看出,環路測試實際上是將干擾信號通過反饋電路注入到誤差放大器中,而后查看誤差放大器加后級輸出環節的級聯響應。誤差放大器的響應實際上就是該誤差放大器的開環增益。所以環路的根本目的如下圖所示:
圖3 環路測試根本目的
隨著一個個頻率信號的掃描,最終將各個頻道的環路增益繪制在一張圖上,就會得到一幅很直觀的頻域特性圖。
曲線的穩定性判定標準如下:
穿越頻率:建議為開關頻率的5%到20%,過高則不穩定,過低則響應速度過慢。
相位裕度:要求一定要大于45°,建議45°到80°。
穿越斜率(0dB附近):要求為單極點穿越,一般是要求穿越斜率在-1左右,即-20db/每十倍頻。
增益裕度:建議大于10dB。
干擾信號注入原理
干擾信號具體要如何注入到誤差放大器呢,誤差放大器的開環增益都非常大,都有60db左右。那么為了不使誤差放大器輸出飽和,輸入信號必須在-50dbm左右,大概2mv左右,這個信號幅度太小,產生過于困難,一般的電磁噪聲信號都要高過這個信號的幅度。顯然這樣直接注入是不可行的。為了能夠成功注入干擾信號,我們需要利用反饋來進行。
想要闡述明白干擾信號的輸入方式,必須先對反饋做一下說明。
什么是反饋?除了數學公式,這個概念比較難描述,大家可以思考一個小時候經常玩的倒立擺,眼睛,大腦,手形成了一個反饋系統。眼睛會根據木棍的擺動情況反饋給大腦,大腦再控制手來進行移動,從而保持木棍的直立不倒。如下圖所示:
圖5 倒立擺示意圖
這個系統就是最簡單的反饋系統,眼睛對應的就是反饋電路和比例電路,大腦對應的就是放大器,神經和手對應的就是脈寬調制器等輸出后級。
試想我們給上面系統中的眼睛與木棒之間加入一個濾鏡,該濾鏡的唯一作用就是讓木棒的圖像按固定的頻率左右搖擺。眼睛接受到這個擺動的景象后,發送信號給大腦,為了保持平衡,大腦開始操作手也左右搖擺。最終在濾鏡后的景象中看上去木棒已經是在一個很小的幅度內擺動,而實際上的木棒卻是在左右擺動,其擺動正好抵消濾鏡產生的作用。實際木棍的擺幅與景象中的小擺幅的比例,就是整個系統的調節能力了。
圖6 加入濾鏡的倒立擺系統
如果理解了上面的假想實驗,就應該明白,我們可以通過將反饋電路和比例電路斷開,將信號串入反饋電路和比例電路之間,就像那個濾鏡。注入源通過一個隔離變壓器,將干擾信號變成一個電流信號,在注入電阻兩端產生一個額外的壓差Vfg,而由于運放負反饋的虛短特性,此時誤差放大器會通過輸出來盡量調節使得運放正負端的電壓相等。這樣就會最終在輸出級產生一個△Vout,用來抵消注入電阻兩端的格外壓差Vfg。如果誤差放大器開環增益無限大的話,Vfg則會與△Vout完全相等。但是由于誤差放大器開環增益是有限的,就會最終導致產生一個△Vin,△Vin = Vfg - △Vout。而△Vin和△Vout的比例,就是整個環路的增益了。具體電路如下圖所示:
圖7 環路測試注入方式
注入點如何選擇
選擇注入點,有一個比較簡單的方法,對于電壓源就是找設計電路時,用來計算電壓的那兩個電阻。設計電路時是按哪個電阻來調整輸出的,就加到哪個電阻上。對于電流源,也與電壓源大致相同,不過電流源中一般是沒有R1或者R2,只要將注入電阻放在反饋電電路之后就可以了。
以下是幾種典型電路的注入點實例。
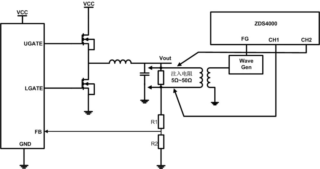
1、非隔離電壓環路:
圖8 非隔離電壓環路注入方式示意圖
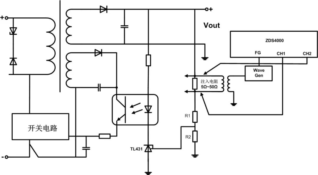
2、隔離電壓環路:
圖9 隔離電壓環路注入方式示意圖
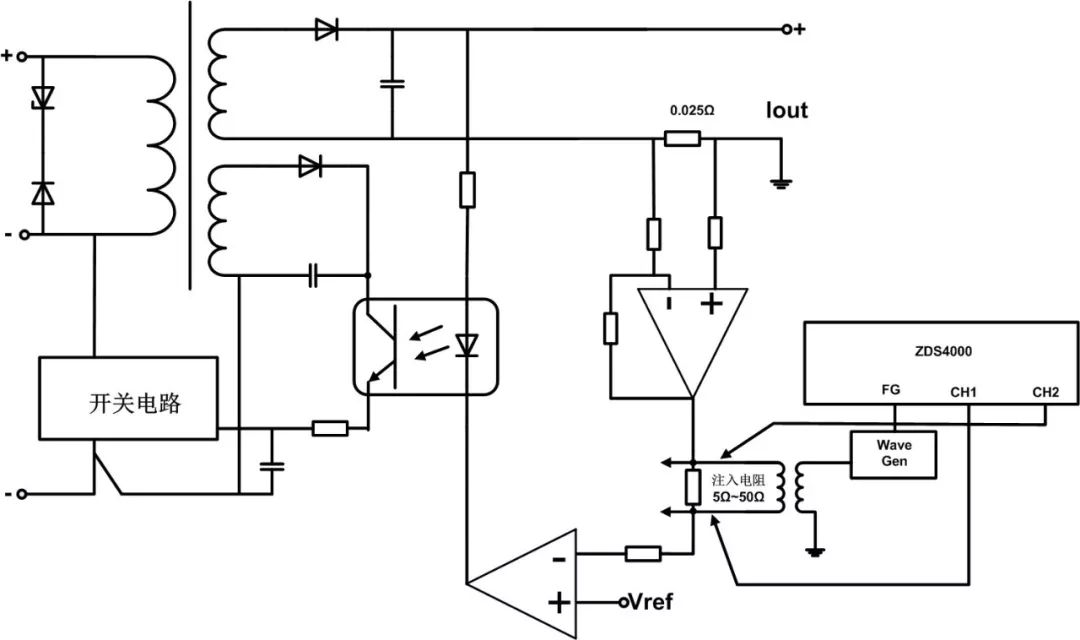
3、隔離電流環路:
圖10 隔離電流環路注入方式示意圖
總結
電源環路測試可以清晰準確的測試出開關電源的穩定性和響應速度,對電源設計有很重要的意義。測試方法也相對簡單。但是實際測試中,由于開關電源系統會產生大量的諧波,這些諧波會嚴重影響最終測試結果,所以一般的示波器是無法得到比較準確的結果。而ZDS4000示波器采用先進的FFT和FIR功能,將諧波的干擾降低到最小,同時大大提高了環路曲線的分辨率和準確性。其效果不遜色與專業的電源環路測試儀。
壹芯微科技專注于“二,三極管、MOS(場效應管)、橋堆”研發、生產與銷售,21年行業經驗,擁有先進全自動化雙軌封裝生產線、高速檢測設備等,研發技術、芯片源自臺灣,專業生產流程管理及工程團隊,保障所生產每一批物料質量穩定和更長久的使用壽命,實現高度自動化生產,大幅降低人工成本,促進更好的性價比優勢!選擇壹芯微,還可為客戶提供參數選型替代,送樣測試,技術支持,售后服務等,如需了解更多詳情或最新報價,歡迎咨詢官網在線客服!
手機號/微信:13534146615
QQ:2881579535
工廠地址:安徽省六安市金寨產業園區
深圳辦事處地址:深圳市福田區寶華大廈A1428
中山辦事處地址:中山市古鎮長安燈飾配件城C棟11卡
杭州辦事處:杭州市西湖區文三西路118號杭州電子商務大廈6層B座
電話:13534146615
企業QQ:2881579535

深圳市壹芯微科技有限公司 版權所有 | 備案號:粵ICP備2020121154號