來源:壹芯微 發布日期
2022-02-14 瀏覽:-TPS2373-4RGWR詳細參數PDF與引腳圖
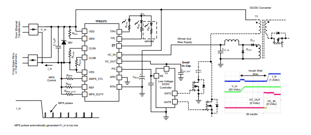
TPS2373-4RGWR包含實現IEEE802.3at或IEEE802.3bt(草案)(類型1-4)受電設備(PD)所需的所有功能。低內部開關電阻允許TPS2373-4RGWR支持高達90W和60W的高功率應用。假設100米CAT5電纜,這在PD輸入處轉換為71.3W和51W。TPS2373-4RGWR具有增強的功能。DC-DC的高級啟動功能可實現簡單、靈活且系統成本最低的解決方案,同時確保滿足IEEE802.3bt(草案)啟動要求。它有助于顯著減小低壓偏置電容器的尺寸。它還允許較長的DC-DC轉換器軟啟動周期,并允許使用低壓PWM控制器。
| 制造商 | 德州儀器 |
| 制造商產品編號 | TPS2373-4RGWR |
| 供應商 | 德州儀器 |
| 描述 | IC POE CNTRL 1 通道 20VQFN |
| 詳細描述 | 以太網供電控制器(PoE)1通道802.3at(PoE+),802.3bt20-VQFN(5x5) |
| 類別 | 集成電路(IC)PMIC-以太網供電(PoE)控制器 |
| 工作溫度 | -40°C~125°C |
| 安裝類型 | 表面貼裝型 |
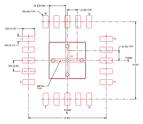
| 封裝/外殼 | 20-VQFN裸露焊盤 |
| 供應商器件封裝 | 20-VQFN(5x5) |
| 基本產品編號 | TPS2373 |

TPS2373-4RGWR
| 零件狀態 | 在售 |
| 類型 | 控制器(PD) |
| 通道數 | 1 |
| 功率-最大值 | 90瓦 |
| 內部開關 | 是 |
| 輔助作用 | 是 |
| 標準 | 802.3at(PoE+),802.3bt |
| 電壓-供電 | 0V~57V |
| 電流-供電 | 20毫安 |
| 案例/包裝 | VQFN |
| 引腳數 | 20 |
| 高度 | 1毫米 |
| 長度 | 5毫米 |
| 厚度 | 900微米 |
| 寬度 | 5毫米 |
| 屬性 | 描述 |
| RoHS狀態 | 符合ROHS3規范 |
| 濕氣敏感性等級(MSL) | 2(1年) |
| REACH狀態 | 非REACH產品 |
適用于Type3或Type4PoE的IEEE802.3bt(草案)PD解決方案
支持Type-4(TPS2373-4)90-W和Type-3(TPS2373-3)60-W操作的功率級別
堅固的100V熱插拔MOSFET
TPS2373-4(典型值):0.1Ω、2.2A電流限制
TPS2373-3(典型值):0.3Ω、1.85A電流限制
分配的功率指示器輸出
DC-DC的高級啟動
簡化下游DC-DC設計
符合PSE浪涌
自動保持功率特征(MPS)
自動調整類型1-2或3-4PSE的MPS
支持超低功耗待機模式
主適配器優先輸入
支持PoE++PSE
-40°C至125°C結溫范圍
20引腳VQFN封裝
符合IEEE802.3bt(草案)標準的設備
4PPOE
直通系統
監控攝像頭
多頻帶接入點
微微基站
視頻和VoIP電話
使用冗余電源的系統



TPS2373-4RGWR封裝
壹芯微科技專業研發生產各類直插,貼片"二極管,三極管,場效應管,橋堆",擁有全工序自動化封裝生產線,精準測試設備,專業工程師全程把控每一批產品質量,技術與芯片源自中國臺灣(完美替代),品質與價格的最佳選擇,型號齊全,技術支持,售后FEA,如需了解產品詳情或最新報價,歡迎咨詢官網在線客服獲取免費樣品
手機號/微信:13534146615
QQ:2881579535(點擊咨詢)
工廠地址:安徽省六安市金寨產業園區
深圳辦事處地址:深圳市福田區寶華大廈A1428
中山辦事處地址:中山市古鎮長安燈飾配件城C棟11卡
杭州辦事處:杭州市西湖區文三西路118號杭州電子商務大廈6層B座
電話:13534146615
企業QQ:2881579535

深圳市壹芯微科技有限公司 版權所有 | 備案號:粵ICP備2020121154號