來源:壹芯微 發布日期
2023-11-20 瀏覽:-基于LM324運放構建的轉換器電路圖解
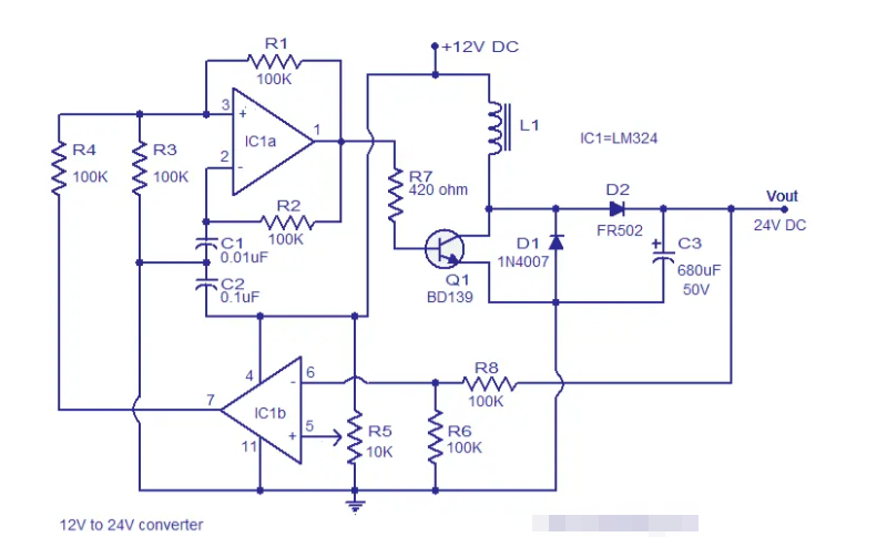
在許多情況下,我們需要從24V電源提供12VDC。該放大器以24VDC運行。我發現這個電路足以滿足我的應用需求。該電路可產生穩定的24CDC輸出,并可提供高達800mA的輸出電流。該電路基本上是圍繞LM324IC構建的直流轉換器,該轉換器配置為產生開關頻率的振蕩器和晶體管作為半導體開關元件。
IC1LM324是該電路的核心。LM324是一款四通道運算放大器,在其內部的四個運算放大器中,這里只使用兩個。IC1a、電阻R1、R2、R3和C1形成一個工作頻率約為500Hz的振蕩器。電阻R2和電容C1用于設置振蕩器頻率。IC1b作為比較器接線,將輸出電壓與基準進行比較,并將電壓反饋到振蕩器級。這樣做是為了控制輸出電壓。使用預設R5的分壓器連接到IC1的同相引腳。輸出電壓通過一個100K電阻連接到反相輸入引腳。該比較器級的輸出通過另一個1K電阻饋送到IC100a的同相輸入引腳。振蕩器級的輸出連接到晶體管Q1的基極,電阻R7用于限制Q1的基極電流。
當振蕩器級的輸出為高電平時,晶體管Q1將接通,通過電感L1的電流開始增加。當振蕩器的輸出變為低電平時,晶體管Q1將被關斷,現在電感電流的唯一路徑是通過二極管D2、電容C3和負載(如果有)。反激二極管D2將正向偏置,導通狀態下存儲在電感中的能量將被傾倒到電容器中。二極管D1充當續流二極管。
電感器總是試圖反對通過它的電流的任何變化,這里利用了電感器的這一特性。充電時,它儲存能量,放電時表現得像能源。它在放電階段輸出的電壓與通過它的電流變化率成正比。隨著開關頻率的增加,電感的感應電動勢(電動勢)也會增加。
對于L1,我在60型CS22Sendust芯上制作了166060SWG漆包銅線。核心的大致尺寸如下。外徑=0.6英寸,內徑=0.3英寸,高度=0.25英寸。
負載電流不應超過800mA。
IC1必須安裝在支架上。
該電路可以組裝在性能板上。
預設R5可用于調節輸出電壓。
C1是聚酯電容器,而C2是陶瓷電容器。
電解電容器C3的額定電壓必須至少為50V。
預設R5必須是線性類型。
R7的額定功率必須為0.5瓦。
壹芯微科技專注于“二,三極管、MOS(場效應管)、橋堆”研發、生產與銷售,21年行業經驗,擁有先進全自動化雙軌封裝生產線、高速檢測設備等,研發技術、芯片源自臺灣,專業生產流程管理及工程團隊,保障所生產每一批物料質量穩定和更長久的使用壽命,實現高度自動化生產,大幅降低人工成本,促進更好的性價比優勢!選擇壹芯微,還可為客戶提供參數選型替代,送樣測試,技術支持,售后服務等,如需了解更多詳情或最新報價,歡迎咨詢官網在線客服!
手機號/微信:13534146615
QQ:2881579535
工廠地址:安徽省六安市金寨產業園區
深圳辦事處地址:深圳市福田區寶華大廈A1428
中山辦事處地址:中山市古鎮長安燈飾配件城C棟11卡
杭州辦事處:杭州市西湖區文三西路118號杭州電子商務大廈6層B座
電話:13534146615
企業QQ:2881579535

深圳市壹芯微科技有限公司 版權所有 | 備案號:粵ICP備2020121154號